Découvrez comment 7‑Eleven a développé un assistant de maintenance pour techniciens basé sur l'IA qui fournit des réponses rapides et précises à partir des manuels de maintenance, des schémas et des images, directement dans Microsoft Teams.
Les techniciens de maintenance de 7‑Eleven assurent le bon fonctionnement des magasins en entretenant une large gamme d'équipements — des appareils de restauration et des unités de réfrigération aux distributeurs de carburant et aux machines Slurpee. Chaque réparation dépend des connaissances du technicien et de son accès immédiat aux documents d'assistance, tels que les manuels d'entretien, les schémas de câblage et les images annotées.
Au fil du temps, la documentation sur les équipements a évolué pour inclure de multiples formats, répartis à divers emplacements. Cela rend plus difficile pour les techniciens de trouver rapidement les informations dont ils ont besoin. De plus, lorsqu'ils sont confrontés à des équipements, des pièces, etc. inconnus, les techniciens comptaient souvent sur le chat ou l'e-mail pour obtenir de l'aide de leurs pairs.
Ainsi, une opportunité de rationaliser la manière dont les informations sont consultées, partagées, etc. a été identifiée, ce qui a finalement permis d'offrir un support plus cohérent pour les opérations en magasin.
Pour relever ces défis, 7‑Eleven a imaginé un assistant basé sur l'IA capable de :
En partenariat avec Databricks, 7-Eleven a développé l'Assistant de maintenance pour les techniciens (TMA), une solution intelligente qui intègre la récupération de documents, des modèles de vision et la collaboration dans un flux de travail rationalisé.
Tous les documents de maintenance pertinents ont été uploadés sur un volume Unity Catalog, qui gère les autorisations pour les données non tabulaires, telles que le texte et les images, sur le stockage cloud.
En utilisant Vector Search de Databricks, l'équipe de développement a mis en œuvre Delta Sync avec Embeddings Compute. Ils ont généré des intégrations vectorielles en utilisant le modèle BAAI bge-large-en-v1.5 et les ont servies via un endpoint Vector Search pour une récupération à haute vitesse et à faible latence.

Les techniciens accèdent directement au TMA via Microsoft Teams. Un bot Teams achemine chaque query via une couche d'API qui orchestre les appels vers le Model Serving de Databricks. L'assistant fournit des réponses contextuelles, fait correspondre les liens de la documentation et suggère des pièces pertinentes directement dans la fenêtre de discussion.
Un agent de routage détermine si la query d'un technicien est basée sur un document ou sur une image, en la dirigeant vers le sous-agent approprié :
Pour garantir la transparence et la gouvernance des données, toutes les interactions (routage, queries et demandes d'images) sont enregistrées dans Amazon DynamoDB. Un job Databricks quotidien extrait ces logs, les stocke dans des tables Delta et alimente un tableau de bord IA/BI dédié.
Le tableau de bord donne à 7‑Eleven une visibilité sur :

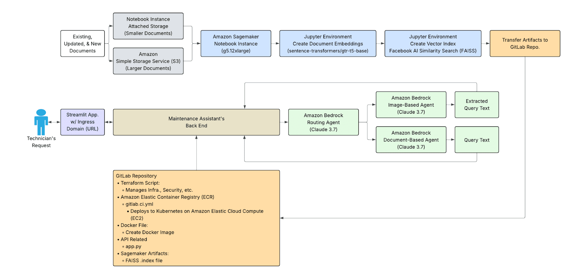
La première preuve de concept utilisait des composants AWS, notamment SageMaker, FAISS et Bedrock, pour héberger de grands modèles de langage tels que Claude 3.7 Sonnet et Llama 3.1 405B. Bien que fonctionnelle, cette configuration nécessitait une réindexation manuelle, plusieurs services distincts et introduisait de la latence.
Pour simplifier son infrastructure, 7-Eleven a migré vers une solution entièrement Databricks Agent Bricks, de bout en bout, ce qui a permis d'accélérer les temps de réponse.
Améliorations clés :

« D'après mon expérience jusqu'à présent, l'Assistant de maintenance pour techniciens a le potentiel d'améliorer considérablement la vitesse, la précision et la cohérence avec lesquelles nos techniciens accèdent à la documentation essentielle pour la maintenance préventive et la réparation des équipements », a déclaré James David Coterel, formateur en maintenance d'entreprise chez 7‑Eleven.
En rationalisant la récupération des documents et en réduisant la dépendance à l'égard de l'assistance des pairs, le TMA renforce la confiance des techniciens, améliore les taux de réparation au premier passage et réduit le temps de recherche de quelques minutes, voire heures, à quelques secondes ; réduisant ainsi directement les temps d'arrêt et accélérant la disponibilité des magasins.
En parallèle, le transfert de la récupération, des plongements et de l'inférence d'AWS vers Databricks a éliminé la maintenance de FAISS et la charge EC2, réduisant les frais généraux d'infrastructure et améliorant la latence, ce qui s'est traduit par des économies opérationnelles mesurables et une expérience client plus cohérente.
Bien que l'impact financier exact soit encore en cours de mesure, la combinaison d'une résolution plus rapide dès la première intervention, de moins d'escalades manuelles et de frais généraux d'infrastructure réduits génère une nette réduction des coûts en termes d'heures de travail et d'interruptions de service imprévues des équipements, deux facteurs qui sont en forte corrélation avec la protection des revenus du magasin et la stabilité de l'expérience client.
7‑Eleven prévoit d'étendre les capacités du TMA par :
Découvrez comment Databricks permet aux entreprises comme 7-Eleven de créer des assistants intelligents qui intègrent des données, des documents et des modèles de vision sur une plateforme unique.
Découvrez les solutions d'IA de Databricks
(Cet article de blog a été traduit à l'aide d'outils basés sur l'intelligence artificielle) Article original
Abonnez-vous à notre blog et recevez les derniers articles directement dans votre boîte mail.