Scopri come 7‑Eleven ha creato un assistente alla manutenzione per tecnici basato sull'IA che fornisce risposte rapide e accurate da manuali di manutenzione, diagrammi e immagini direttamente in Microsoft Teams.
I tecnici della manutenzione di 7‑Eleven garantiscono il buon funzionamento dei negozi effettuando la manutenzione di un'ampia gamma di attrezzature, dagli elettrodomestici per la ristorazione e le unità di refrigerazione ai distributori di carburante e alle macchine per gli Slurpee. Ogni riparazione si basa sulle conoscenze del tecnico e sull'accesso immediato ai documenti di supporto, come manuali di servizio, schemi elettrici e immagini annotate.
Nel tempo, la documentazione delle attrezzature si è evoluta fino a includere più formati, distribuiti in varie sedi. Questo rende più difficile per i tecnici individuare rapidamente le informazioni di cui hanno bisogno. Inoltre, quando si imbattevano in attrezzature, parti, ecc. sconosciute, i tecnici si affidavano spesso a chat o email per ottenere supporto dai loro colleghi.
Di conseguenza, è stata identificata un'opportunità per ottimizzare l'accesso, la condivisione, ecc. delle informazioni, con il risultato finale di un supporto più coerente per le attività operative dei negozi.
Per affrontare queste sfide, 7-Eleven ha immaginato un assistente basato sull'IA in grado di:
In collaborazione con Databricks, 7-Eleven ha sviluppato il Technician's Maintenance Assistant (TMA), una soluzione intelligente che integra il recupero di documenti, i modelli di visione e la collaborazione in un flusso di lavoro ottimizzato.
Tutti i documenti di manutenzione pertinenti sono stati caricati in un Unity Catalog Volume, che gestisce le autorizzazioni per i dati non tabulari, come testo e immagini, nello storage cloud.
Utilizzando Vector Search di Databricks, il team di sviluppo ha implementato Delta Sync con Embeddings Compute. Hanno generato embedding di vettori utilizzando il modello BAAI bge-large-en-v1.5 e li hanno resi disponibili tramite un endpoint di Vector Search per un recupero ad alta velocità e a bassa latenza.

I tecnici accedono a TMA direttamente tramite Microsoft Teams. Un bot di Teams instrada ogni query attraverso un livello API che orchestra le chiamate a Databricks Model Serving. L'assistente fornisce risposte contestuali, trova i link alla documentazione corrispondenti e suggerisce le parti pertinenti direttamente nella finestra della chat.
Un agente di routing determina se la query di un tecnico si basa su documenti o su immagini, indirizzandola al sotto-agente corretto:
Per mantenere la trasparenza e la governance dei dati, tutte le interazioni (instradamento, query e richieste di immagini) vengono registrate in Amazon DynamoDB. Un job giornaliero di Databricks estrae questi log, li archivia in tabelle Delta e alimenta una dashboard AI/BI dedicata.
Il dashboard offre a 7‑Eleven visibilità su:

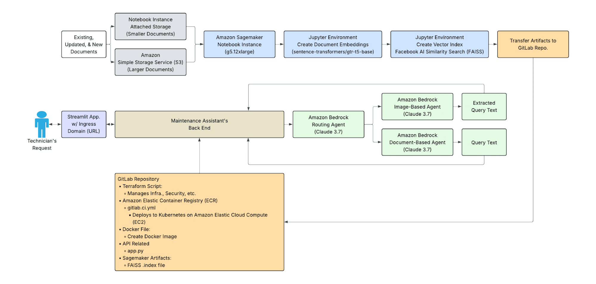
La prima proof of concept ha utilizzato componenti AWS, tra cui SageMaker, FAISS e Bedrock, per ospitare modelli linguistici di grandi dimensioni come Claude 3.7 Sonnet e Llama 3.1 405B. Sebbene funzionale, questa configurazione richiedeva una reindicizzazione manuale, diversi servizi separati e introduceva latenza.
Per semplificare la propria infrastruttura, 7-Eleven è migrata a una soluzione completamente end-to-end Databricks Agent Bricks, che ha portato a tempi di risposta più rapidi.
Miglioramenti principali:

"In base alla mia esperienza finora, l'assistente alla manutenzione per tecnici ha il potenziale per migliorare notevolmente la velocità, l'accuratezza e la coerenza con cui i nostri tecnici accedono alla documentazione critica per la manutenzione preventiva e la riparazione delle apparecchiature", ha affermato James David Coterel, formatore aziendale per la manutenzione di 7‑Eleven.
Semplificando il recupero dei documenti e riducendo la dipendenza dal supporto dei colleghi, il TMA aumenta la fiducia dei tecnici, migliora i tassi di risoluzione al primo intervento e riduce i tempi di ricerca da minuti o addirittura ore a secondi, diminuendo direttamente i tempi di inattività e accelerando la preparazione dei punti vendita.
Parallelamente, lo spostamento di recupero, embeddings e inferenza da AWS a Databricks ha eliminato la manutenzione di FAISS e il carico su EC2, riducendo l'overhead dell'infrastruttura e migliorando la latenza, il che si è tradotto in risparmi operativi misurabili e in una customer experience più uniforme.
Sebbene l'impatto economico esatto sia ancora in fase di valutazione, la combinazione di una risoluzione più rapida al primo intervento, un minor numero di escalation manuali e un minore overhead dell'infrastruttura crea una chiara riduzione dei costi in termini di ore di manodopera e tempi di inattività non pianificati delle apparecchiature, entrambi fortemente correlati con la protezione dei ricavi del negozio e la stabilità dell'esperienza del cliente.
7‑Eleven prevede di espandere le funzionalità di TMA attraverso:
Scopri come Databricks consente ad aziende come 7-Eleven di creare assistenti intelligenti che integrano dati, documenti e modelli di visione su un'unica piattaforma.
Esplora le soluzioni Databricks AI
(Questo post sul blog è stato tradotto utilizzando strumenti basati sull'intelligenza artificiale) Post originale
Iscriviti al nostro blog e ricevi gli ultimi articoli direttamente nella tua casella di posta.