Discover how 7‑Eleven built an AI‑powered Technician’s Maintenance Assistant that delivers rapid, accurate answers from maintenance manuals, diagrams, and images directly within Microsoft Teams.
7‑Eleven’s maintenance technicians keep stores running smoothly by servicing a wide range of equipment — from food service appliances and refrigeration units to fuel dispensers and Slurpee machines. Each repair relies on the technician's knowledge and immediate access to supporting documents, such as service manuals, wiring diagrams, and annotated images.
Over time, equipment documentation has evolved to include multiple formats, spread across various locations. This makes it harder for Technicians to locate the information they need quickly. Moreover, when encountering unfamiliar equipment, parts, etc., Technicians would often rely on chat or email to get support from their peers.
As such, an opportunity to streamline how information is accessed, shared, etc. was identified; ultimately resulting in more consistent support for store operations.
To tackle these challenges, 7‑Eleven envisioned an AI‑powered assistant that could:
Partnering with Databricks, 7-Eleven developed the Technician’s Maintenance Assistant (TMA), an intelligent solution that integrates document retrieval, vision models, and collaboration into a streamlined workflow.
All relevant maintenance documents were uploaded to a Unity Catalog Volume, which manages permissions for non-tabular data, such as text and images, across cloud storage.
Using Databricks Vector Search, the development team implemented Delta Sync with Embeddings Compute. They generated vector embeddings using the BAAI bge-large-en-v1.5 model, and served them through a Vector Search endpoint for high-speed, low-latency retrieval.

Technicians access TMA directly through Microsoft Teams. A Teams Bot routes each query through an API layer that orchestrates calls to Databricks Model Serving. The assistant provides contextual answers, matches documentation links, and suggests relevant parts directly in the chat window.
A Routing Agent determines whether a technician’s query is document-based or image-based, directing it to the correct sub-agent:
To maintain transparency and data governance, all interactions — routing, queries, and image requests — are logged in Amazon DynamoDB. A daily Databricks Job extracts these logs, stores them in Delta tables, and powers a dedicated AI/BI Dashboard.
The dashboard gives 7‑Eleven visibility into:

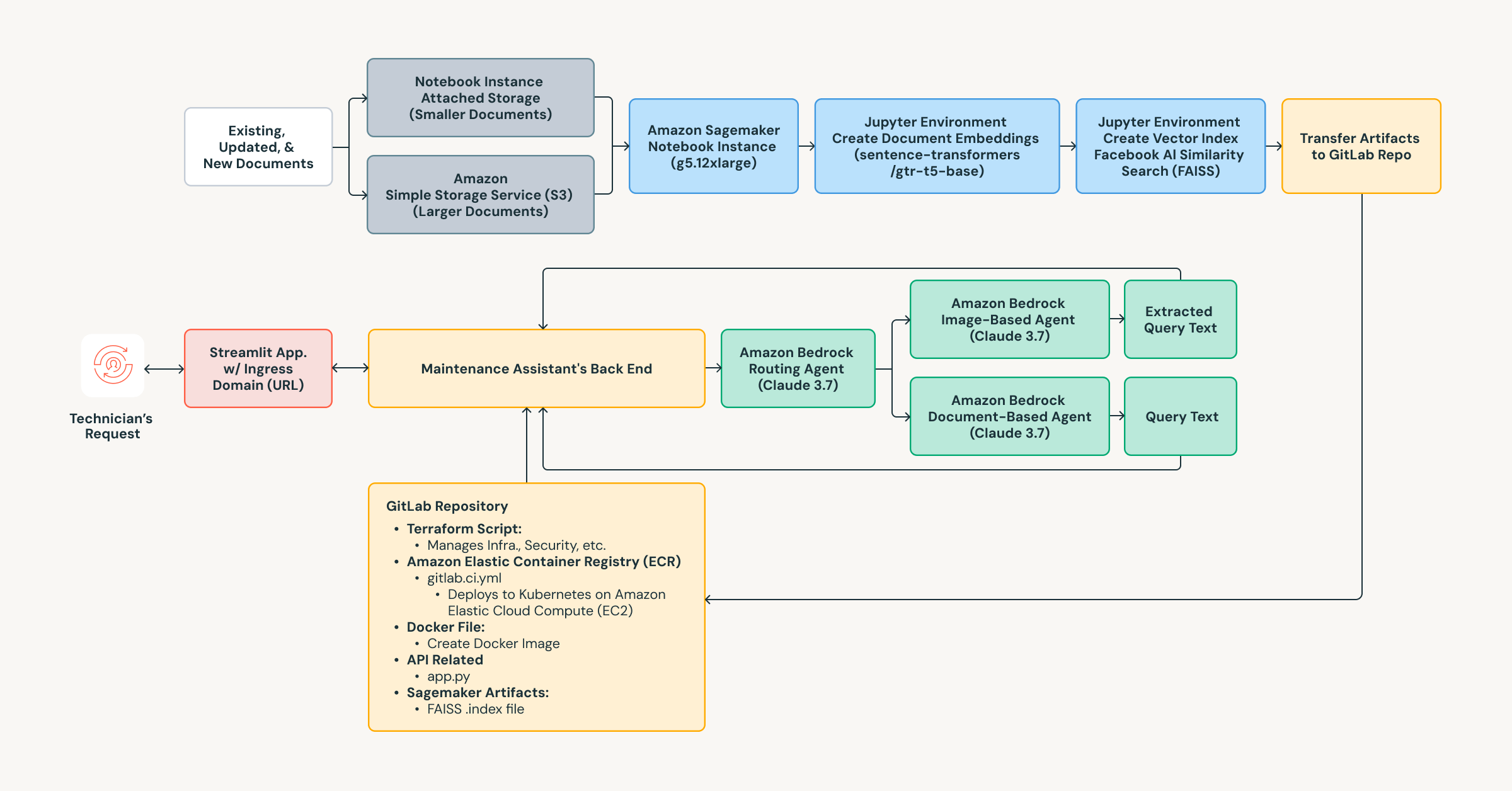
The first proof of concept utilized AWS components, including SageMaker, FAISS, and Bedrock, to host large language models such as Claude 3.7 Sonnet and Llama 3.1 405B. While functional, this setup required manual reindexing, several detached services, and introduced latency.
To simplify its infrastructure, 7-Eleven migrated to a fully Databricks Agent Bricks solution, end-to-end, which resulted in accelerated response times.
Key improvements:

“From what I’ve experienced so far, the Technician’s Maintenance Assistant has the potential to greatly improve the speed, accuracy, and consistency with which our technicians access critical documentation for preventive maintenance and equipment repair,” said James David Coterel, Corporate Maintenance Trainer at 7‑Eleven.
By streamlining document retrieval and reducing dependency on peer support, the TMA enhances technician confidence, improves first-time-fix rates, and cuts search time from minutes or even hours to seconds; directly reducing downtime and accelerating store readiness.
In parallel, shifting retrieval, embeddings, and inference from AWS to Databricks eliminated FAISS maintenance and EC2 load, lowering infrastructure overhead and improving latency, which compounded into measurable operational savings and a more consistent customer experience.
While the exact dollar impact is still being measured, the combination of faster first-time resolution, fewer manual escalations, and lower infrastructure overhead creates clear cost avoidance on labor hours and unplanned equipment downtime, both of which correlate strongly with store revenue protection and customer experience stability.
7‑Eleven plans to expand TMA’s capabilities through:
Discover how Databricks enables enterprises like 7-Eleven to build intelligent assistants that integrate data, documents, and vision models on a single platform.
Subscribe to our blog and get the latest posts delivered to your inbox.